Pololu AltIMU-10 v6 Gyro, Accelerometer, Compass, and Altimeter (LSM6DSO, LIS3MDL, and LPS22DF Carrier)

Pololu
169,63 Lei
Stoc epuizat

Durata de livrare: nu avem o data certa de reaprovizionare

Cod Produs: 00006644
La achizitionarea acestui produs primiti 8 Lei pentru comenzile viitoare
Adauga la Favorite Cere informatii
  • Descriere
  • Review-uri (0)
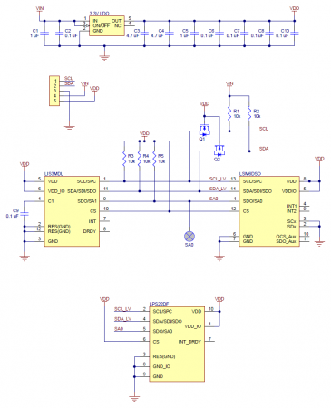
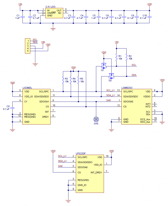
AltIMU-10 v6 este o unitate de masura inerciala (IMU) si altimetru care dispune de acelasi giroscop si accelerometru LSM6DSO si magnetometru LIS3MDL ca si MinIMU-9 v6, si adauga un barometru digital LPS22DF. O interfata I²C acceseaza zece masuratori independente de presiune, rotatie, acceleratie si magnetice care pot fi utilizate pentru a calcula altitudinea si orientarea absoluta a senzorului. Placa functioneaza de la 2.5 la 5.5 V si are un spatiu de 0.1″ intre pini.

Link producator
Informatii conformitate produs
Daca doresti sa iti exprimi parerea despre acest produs poti adauga un review.

Review-ul a fost trimis cu succes.

Suport clienti Email tehnic si cereri de oferta B2B: info@robofun.ro

info@robofun.ro

Compara produse

Trebuie sa mai adaugi cel putin un produs pentru a compara produse.

A fost adaugat la favorite!

A fost sters din favorite!