Pololu MinIMU-9 v6 Gyro, Accelerometer, and Compass (LSM6DSO and LIS3MDL Carrier)

Pololu
129,92 Lei
In stoc

Durata de livrare: 1 - 3 zile lucratoare

Limita stoc
Adauga in cos
Cod Produs: 00006645
La achizitionarea acestui produs primiti 6 Lei pentru comenzile viitoare
Adauga la Favorite Cere informatii
  • Descriere
  • Review-uri (0)
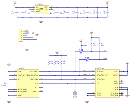
MinIMU-9 v6 este o unitate de masura inerciala (IMU) care include un giroscop pe 3 axe si un accelerometru LSM6DSO, precum si un magnetometru pe 3 axe LIS3MDL, pe o placa mica de 0.8″ × 0.5″. O interfata I²C acceseaza noua masuratori independente de rotatie, acceleratie si magnetice care pot fi utilizate pentru a calcula orientarea absoluta a senzorului. Placa MinIMU-9 v6 include un regulator de tensiune si un circuit de shiftare de nivel care permit operarea de la 2.5 la 5.5 V, iar spatiul de 0.1″ intre pini o face usor de folosit cu breadboarduri fara lipire standard si perfboarduri de 0.1″.

Link producator
Informatii conformitate produs
Daca doresti sa iti exprimi parerea despre acest produs poti adauga un review.

Review-ul a fost trimis cu succes.

Suport clienti Email tehnic si cereri de oferta B2B: info@robofun.ro

info@robofun.ro

Compara produse

Trebuie sa mai adaugi cel putin un produs pentru a compara produse.

A fost adaugat la favorite!

A fost sters din favorite!