Pololu Pololu LSM6DSO 3D breakout accelerometru si giroscop, cu stabilizator

Pololu
120,44 Lei
Stoc epuizat

Durata de livrare: nu avem o data certa de reaprovizionare

Cod Produs: 00005080
La achizitionarea acestui produs primiti 6 Lei pentru comenzile viitoare
Adauga la Favorite Cere informatii
  • Descriere
  • Review-uri (0)
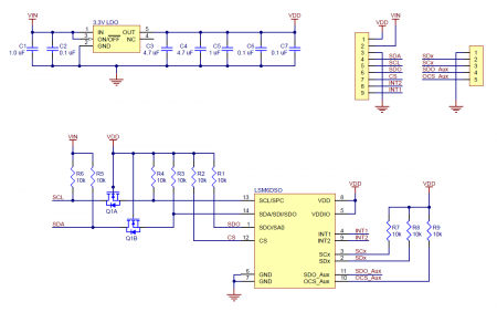
Pololu LSM6DSO 3D breakout accelerometru si giroscop, cu stabilizator combina un accelerometru cu trei axe, un giroscop cu trei axe si un stabilizator de tensiune, intr-un singur pachet. Senzorul ofera sase citiri de acceleratie si rotatie independente, ale caror sensibilitati pot fi setate in intervalele ±2 g pana la ±16 g si de la ±125°/s pana la ±2000°/s., disponibile prin interfetele I2C/I3C si SPI.

Placa breakout include si un stabilizator de 3.3V, precum si schimbatoare de nivel de tensiune, care permit operarea de la 1.8V la 5.5V, in timp ce spatierea pinilor, de 2.54 mm, face usoara utilizarea impreuna cu placi breaboard fara lipire sau placi perfboard.

LSM6DSO este o unitate de masurare inertiala cu multiple optiuni de configurare, inclusiv sensibilitati selectabile pentru accelerometru si giroscop, sau o selectie de viteze de redare a datelor si doi pini de intrerupere inertiali, externi, programabili independent. Accelerometrul si giroscopul pot fi activati sau dezactivati individual pentru a economisi putere.

Senzorul poate fi configurat, iar citirile pot fi accesate printr-o interfata digitala, care poate fi setata sa opereze in modul I2C (TWI) sau SPI. Protocolul I3C MIPI este, de asemenea, suportat la pinii I2C.

Cele sase citiri independente de acceleratie si viteza unghiulara (6DOF) ofera date pe care un microcontroller sau computer le poate folosi la calcularea orientarii LSM6DSO pe doua axe (rotire si tangaj; este necesar un magnetometru pentru calculul precis al ruliului). Cu un algoritm potrivit, giroscopul poate fi utilizat la urmarirea precisa a rotatiei pe o scala de timp scurta, in timp ce accelerometrul compenseaza pentru deriva in timp a giroscopului, oferind un cadru de referinta absolut.

Pololu LSM6DSO 3D breakout accelerometru si giroscop, cu stabilizator include un stabilizator de tensiune liniar, coborator de tensiune, care ofera cei 3.3V necesari LSM6DSO, permitand alimentarea senzorului de la 1.8V la 5.5V. Iesirea stabilizatorului este disponibila pe pinul VDD si poate oferi dispozitivelor externe aproape 150 mA.

Placa include si un circuit care schimba frecventa I2C si liniile de date la aceeasi tensiune logica de la VIN, pentru o interfatare usoara cu sistemele de 5V. Pinii au spatierea potrivita ca sa se potriveasca la terminatiile tata si mama cu 2.54 mm. Astfel placa poate fi utilizata cu placi breadboard fara lipire si cu placi perfboard.

De asemenea, placa are doua orificii de montaj pentru suruburi #2 si M2 (neincluse).

Specificatii:
  • Dimensiuni: 13 × 23 × 3 mm
  • Greutatea fara pinii terminatiei: 0.6 g
  • Tensiunea de operare: 1.8 V - 5.5 V
  • Alimentare: 1 mA
  • Format redare (I²C/SPI):
    • Accelerometru: o citire de 16 biti per axa
    • Giroscop: o citire de 16 biti per axa
  • Sensibilitate (configurabila):
    • Accelerometru: ±2, ±4, ±8 sau ±16 g
    • Giroscop: ±125, ±245, ±500, ±1000 sau ±2000°/s

Linkuri:
Informatii conformitate produs
Daca doresti sa iti exprimi parerea despre acest produs poti adauga un review.

Review-ul a fost trimis cu succes.

Suport clienti Email tehnic si cereri de oferta B2B: info@robofun.ro

info@robofun.ro

Compara produse

Trebuie sa mai adaugi cel putin un produs pentru a compara produse.

A fost adaugat la favorite!

A fost sters din favorite!