Robofun Modul senzor presiune atmosferica/altimetru BMP280

Robofun
3,47 Lei
Stoc sku: SEN-VRM-63
Stoc epuizat

Durata de livrare: nu avem o data certa de reaprovizionare

Cod Produs: 00002445
Adauga la Favorite Cere informatii
  • Descriere
  • Review-uri (0)

 

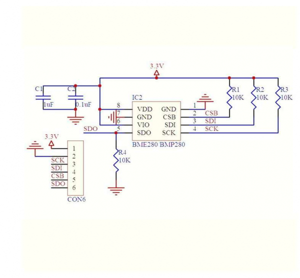
Bosch a iesit in fata cu noul senzor BMP280 - un senzor de mediu ce detecteaza temperatura, cu functie de barometru - fiind ultima actualizare a liniei BMP085/BMP180/BMP183. Acest model este potrivit pentru detectarea vremii, putand fi utilizat atat in I2C cat si SPI. Este cea mai buna solutie economica de detectare cu precizie cand vine vorba de masurarea presiunii datorita acuratetei de ±1 hPa si a temperaturii cu o acuratete de ±1.0°C. Cum presiunea se schimba odata cu altitudinea iar masuratorile presiunii sunt foarte bune, senzorul poate fi utilizat si ca altimetru, avand o acuratete de ±1 metru.


Aplicatii:
 

  • Navigare GPS imbunatatita: TTF, dead-reckoning, detectarea pantelor
  • Navigare in interior (detectarea podelei, detectarea ascensorului)
  • Navigare in exterior (activitati in timpul liber si sportive)
  • Prognoza meteo
  • Aplicatii de sanatate (de ex. spirometrie)
  • Indicare velocitate verticala (de ex. viteza de risc/scufundare)
  • Tintirea dispozitivelor
  • Handset-uri ca telefoanele mobile, tabletele si dispozitivele GPS
  • Sisteme de navigatie
  • Dispozitive de sanatate portabile
  • Statii meteo pentru gospodarie
  • Jucarii zburatoare
  • Ceasuri


Inclus in pachet:
 

1 x Modul senzor de presiune atmosferica/altimetru BME280

 

 

 

Informatii conformitate produs
Daca doresti sa iti exprimi parerea despre acest produs poti adauga un review.

Review-ul a fost trimis cu succes.

Suport clienti Email tehnic si cereri de oferta B2B: info@robofun.ro

info@robofun.ro

Compara produse

Trebuie sa mai adaugi cel putin un produs pentru a compara produse.

A fost adaugat la favorite!

A fost sters din favorite!